首页
企业概况
新闻中心
产品中心
科研开发
信息交流
诚聘英才
联系我们
您的位置:首页 > 油菜
水稻
油菜
棉花
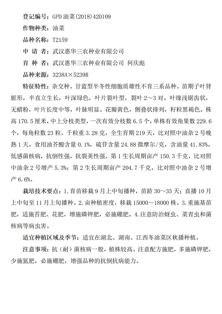
T2159 GPD油菜(2018)420109
修改时间:2025-10-24 浏览次数:677次
T2159大田照片
T2159优秀品种证书
T2159品种登记证书
T2159植物新品种权证书
T2159包装设计图
T2159品种简介
上一条:
华油杂2011 GPD油菜(2023)420114
下一条:
惠油杂四月黄 GPD油菜(2020)420224